Email
[email protected]
Certificate Search
HOME
ABOUT US
GOVERNING BODY
Halal Certification Committee
Halal Training Committee
TRAINING OF PERSONEL
Criteria for Halal Inspector
Criteria for Halal Supervisor
Criteria for Certified Dhabih
HALAL CERTIFICATION
Certification for Slaughter House/Meat Product
Criteria for Personel
Criteria for Preparation Area
Criteria for Slaughter House
Certification for Other Product
Criteria for Preparation Area
Criteria for Organisation
Hygiene and Sanitation
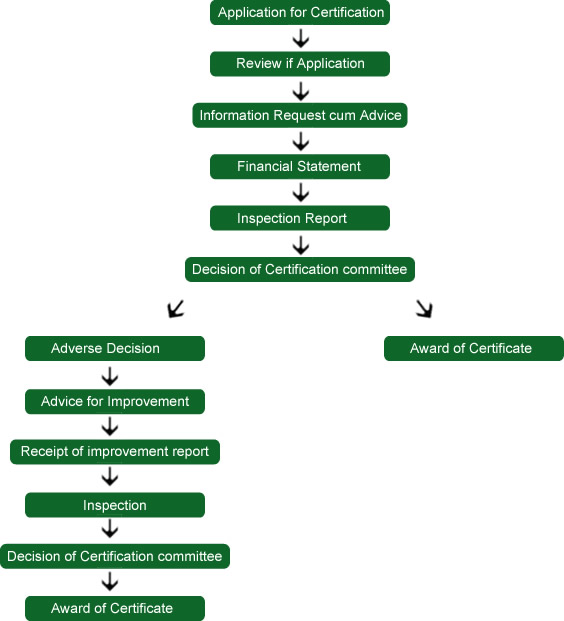
Halal Certification Procedure
ENQUIRY
CONTACT
Halal Certification Procedure
Home
Halal Certification